7.2.6. Example: Small Language Model (SLM) Supervised Fine-Tuning (SFT)

This example demonstrates how to perform supervised fine-tuning (SFT) of a Small Language Model (SLM) using an MN-Core2 device with MLSDK. Supervised fine-tuning adapts a pre-trained SLM to a specific task or dataset by training it on labeled data.

7.2.6.1. Training Flow

The training script, slm_sft.py, implements the SLM SFT workflow. The core logic is implemented in the run_with_py_gradient_accumulation() function.

The workflow consists of the following key steps:

  1. Preparation: Set up the MNCore2 execution context and initialize the tokenizer.

  2. Model Loading: Load a pre-trained SLM. The script maintains two copies of the model: one on the MN-Core2 device (model) for forward and backward computation, and another on the host (model_copy_on_cpu) for parameter updates.

  3. Compilation: Compile MN-Core2 kernels for training (calc_grad_and_loss) and evaluation (eval).

  4. Data Preparation: Load and preprocess the dataset used for fine-tuning.

  5. Training Loop: Iterate over the dataset, performing forward and backward passes to compute gradients and update model parameters.

  6. Evaluation: Run evaluation on MN-Core2 and validate training and evaluation losses against predefined thresholds.

  7. Model Saving: Optionally save the fine-tuned model to disk.

7.2.6.2. Training Loop Iteration

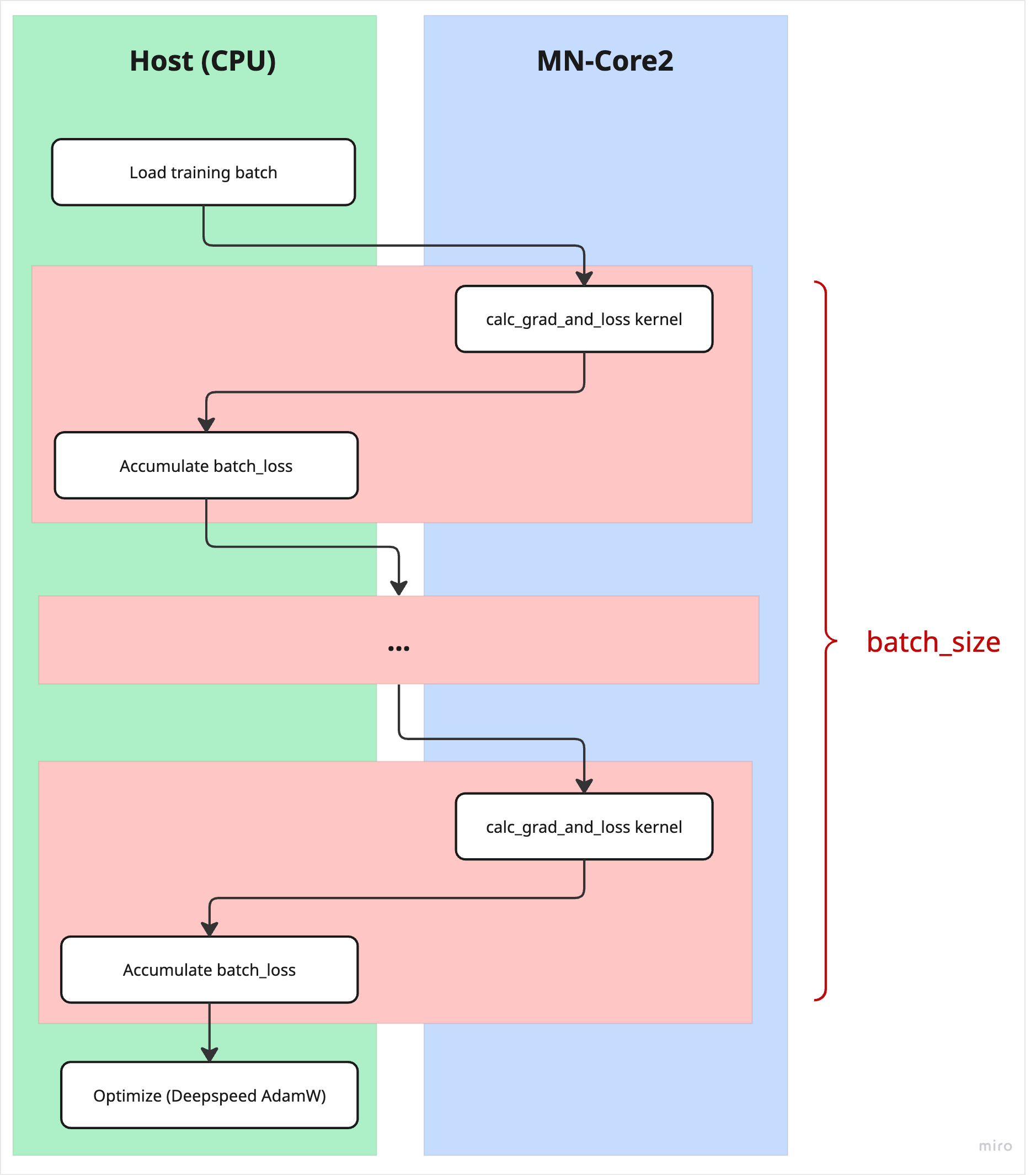
During each iteration of the training loop, a batch of training samples is loaded. Each sample in the batch is processed individually on the MN-Core2 device to compute the loss and gradients using the compiled calc_grad_and_loss kernel.

After each sample is processed, the loss value is transferred to the host and accumulated. Once all samples in the batch have been processed, the accumulated gradients are transferred to the host and used by a host-side optimizer to update the model parameters.

The following figure illustrates the data and execution flow for a single training loop iteration in the SLM SFT process.

slm_sft_iter.png

Fig. 7.6 Training Loop Iteration Flow

7.2.6.3. Usage

The run_slm_sft.sh script launches SLM supervised fine-tuning using a specified preset and dataset.

$ cd /opt/pfn/pfcomp/codegen/MLSDK/examples/slm_sft
$ ./run_slm_sft.sh [qwen|swal|swal-small] <dataset>

Parameters:

  • Preset: Select one of the following training presets:

    • qwen: Fine-tune the Qwen2.5-1.5B model using predefined training parameters.

    • swal: Fine-tune the TinySwallow-1.5B model using predefined training parameters.

    • swal-small: Fine-tune the TinySwallow-1.5B model with a reduced hidden size and limited optimizations for faster training.

  • Dataset: Path to a dataset JSON file used for fine-tuning. Two sample datasets are provided with the example scripts.

    • /opt/pfn/pfcomp/codegen/MLSDK/examples/datasets/tanuki.json

    • /opt/pfn/pfcomp/codegen/MLSDK/examples/datasets/bushi.json

7.2.6.4. Sample Datasets

Listing 7.29 /opt/pfn/pfcomp/codegen/MLSDK/examples/datasets/tanuki.json (first 20 lines)
 1[
 2  [
 3    {
 4      "role": "user",
 5      "content": "4÷2+3×2を計算してください。計算の順序(かけ算やわり算を先にするなど)に注意してください。"
 6    },
 7    {
 8      "role": "assistant",
 9      "content": "えっと 4÷2は 2ですね それから 3×2は 6ですから 2+6で 8ですね わかりました"
10    }
11  ],
12  [
13    {
14      "role": "user",
15      "content": "ある数に7を足して2倍したら27になりました。元の数を求めてください。"
16    },
17    {
18      "role": "assistant",
19      "content": "わかりました。その もんだい、いっしょに かんがえましょう\n\nたとえば、もとの かずを 「x」と するですね。そこに 7を たして、さらに に倍したら 27に なると いうことですね\n\nだから 「x+7」を に倍した けいさんを かけないと いけないですね\n\n(x+7) × 2 = 27\n\nと かけるですね\n\nこれを といていけば もとの かずが わかりますね\n\nまず、に倍を わるために 両はんに 2を わってみましょうか\n\nx+7 = 27 ÷ 2 = 13 5/2\n\nいま 13 5/2 は 13.5と いえるですね\n\nつぎに、7を ひいてみます\n\n13.5 - 7 = 6.5\n\nだから、もとの かずは 6.5 と いえますね\n\nたしかめ算も、てきに あってるか やってみましょうか\n\n6.5に 7を たすと 13.5、それを に倍すると 27に なるですね\n\nぜひ、してみてください\n\nなんだか、けいさん むずかしい ときも あるけど、たのしみながら きましょうね"
20    }
Listing 7.30 /opt/pfn/pfcomp/codegen/MLSDK/examples/datasets/bushi.json (first 20 lines)
 1[
 2  [
 3    {
 4      "role": "user",
 5      "content": "あいうえお"
 6    },
 7    {
 8      "role": "assistant",
 9      "content": "あいうえお、とな。なんとも軽やかに耳に響く音にござる。拙者、新右衛門と申す。今日からそなたとの縁が始まったこと、まこと喜ばしきことでござる。何か用向きがあれば、何なりと申すがよい。拙者、そなたの話に耳を傾けるを是といたす。"
10    }
11  ],
12  [
13    {
14      "role": "user",
15      "content": "。。。"
16    },
17    {
18      "role": "assistant",
19      "content": "了解いたした。拙者、新右衛門と申す。\n何か御用があれば、遠慮なく申されるがよろしかろう。\nそなたのお役に立てること、誠の喜びにござる。\nされば、何なりとお申し付けくだされ。\n(※以降、新右衛門として応答を続けます。)"
20    }

7.2.6.5. Scripts

Listing 7.31 /opt/pfn/pfcomp/codegen/MLSDK/examples/slm_sft/run_slm_sft.sh
  1#!/bin/bash
  2set -ex -o pipefail
  3
  4preset=$1
  5dataset_json=$2
  6codegen_output_dir=${3:-"/tmp/run_slm_sft"}
  7
  8#########################################################
  9# Set up paths and environment variables
 10#########################################################
 11
 12CURRENT_DIR=$(realpath $(dirname $0))
 13VENVDIR=/tmp/run_slm_sft_gian_venv
 14# Set Huggingface cache directory to avoid filling up the home directory
 15export HF_HOME=${HF_HOME:-"/tmp/huggingface"}
 16
 17#########################################################
 18# Set training parameters based on preset
 19#########################################################
 20#
 21# NOTE: eloss_threshold in the presets are set according to the experiment result.
 22# eloss after 40 steps for qwen and swal according to the experiment on 2026-02-11
 23# were as follows.
 24#
 25# |      | TANUKI.json        | BUSHI.json         |
 26# |------|--------------------|--------------------|
 27# | qwen | 4.276381492614746  | 3.3284881114959717 |
 28# | swal | 4.3392558097839355 | 3.6840715408325195 |
 29
 30if [[ "$preset" == "qwen" ]]; then
 31    # Same as sft-gian-qwen-pyac-mncore2_nightly CI
 32    device="mncore2:auto"
 33    model="qwen2.5-1.5b"
 34    tloss_threshold="0.018174"
 35    eloss_threshold="4.500000"
 36    max_steps="40"  # Set to -1 to use default max_steps
 37    batch_size=32
 38    n_hidden_layers=-1
 39elif [[ "$preset" == "swal" ]]; then
 40    # Same as sft-gian-swal-pyac-mncore2_nightly CI
 41    device="mncore2:auto"
 42    model="tiny-swallow-1.5b"
 43    tloss_threshold="0.018174"
 44    eloss_threshold="4.500000"
 45    max_steps="40"  # Set to -1 to use default max_steps
 46    batch_size=32
 47    n_hidden_layers=-1
 48elif [[ "$preset" == "swal-small" ]]; then
 49    # Same as sft-gian-swal-pyac-small-mncore2_pr CI
 50    device="mncore2:auto"
 51    model="tiny-swallow-1.5b"
 52    model="tiny-swallow-1.5b"
 53    tloss_threshold="12.758696"
 54    eloss_threshold="10.933026"
 55    max_steps="3"  # Set to -1 to use default max_steps
 56    batch_size=32
 57    n_hidden_layers=2
 58else
 59    echo "invalid preset: $preset"
 60    exit 1
 61fi
 62
 63#########################################################
 64# MLSDK configuration via environment variables based on preset
 65#########################################################
 66
 67if [[ "$preset" == "swal-small" ]]; then
 68    export CODEGEN_SA_STEPS=100
 69    export CODEGEN_NUM_SA_THREADS=22
 70    export CODEGEN_N_TRANSPOSE_THREADS=8
 71    export CODEGEN_N_DEV_COPY_STREAMS_THREADS=8
 72else
 73    export CODEGEN_SA_STEPS=10000
 74    export CODEGEN_NUM_SA_THREADS=10
 75    export CODEGEN_N_TRANSPOSE_THREADS=27
 76    export CODEGEN_N_DEV_COPY_STREAMS_THREADS=27
 77fi
 78
 79export CODEGEN_N_TRANSPOSE_THREADS=${CODEGEN_N_TRANSPOSE_THREADS:-27}
 80export CODEGEN_N_DEV_COPY_STREAMS_THREADS=${CODEGEN_N_DEV_COPY_STREAMS_THREADS:-27}
 81export CODEGEN_SA_STEPS=${CODEGEN_SA_STEPS:-10000}
 82export CODEGEN_NUM_SA_THREADS=${CODEGEN_NUM_SA_THREADS:-22}
 83export CODEGEN_ENABLE_SET_PARTIAL_LOCATION=1
 84export CODEGEN_GEMM_FORCE_CHANNEL_SPLIT=1
 85export CODEGEN_OP_DEF=ChainerIndexAdd=IndexAddBcast
 86export CODEGEN_SKIP_RESOLVE_NEGATIVE_INDICES=1
 87export CODEGEN_TIME_SLICE_SCATTERED_INDEXING_BCAST=1
 88export CODEGEN_LAYOUT_PLANNER_Z_HONOR_LAYOUT_SPEC=1
 89export CODEGEN_MAX_TIME_SLICE=400
 90export CODEGEN_IGNORE_LAYOUT_CHECK=1
 91export CODEGEN_ALLOW_UNUSED_LAYOUT_SPEC=1
 92export CODEGEN_USE_ADDR_FIRST_Z=1
 93export CODEGEN_LAYOUT_PLANNER_Z=1
 94export CODEGEN_ALARM=7200
 95# qwen's embedding and lm_head share weight and they use equivalent but
 96# different layout. The layout plan will be confused if eval sets the
 97# same layout to both.
 98# TODO(hamaji): Come up with a way to handle reused shared weights.
 99export CODEGEN_IGNORE_REUSED_VALUE_LAYOUT=1
100export CODEGEN_DEFER_SIMPLIFY=ReplaceAttention,ReplaceAttentionGrad
101export CODEGEN_NODE_SIM_ALLOW_UNEXPECTED_FAIL=1
102export CODEGEN_FORCE_ATTENTION_GRAD_AFTER_FORWARD=1
103export CODEGEN_AUTO_RECOMPUTE_HACK_FOR_QWEN=1
104export CODEGEN_STOP_USING_GENERIC_INDEXING_GATHER_INDEX_ADD=1
105export CODEGEN_GEMM_FORCE_WEIGHT_ON_DRAM=1
106export CODEGEN_LPZ_SKIP_PROPAGATE_TIME=1
107export CODEGEN_OPS_ON_HOST=ChainerAdamW
108export MNCORE_USE_EXTERNAL_DATA_FORMAT=1
109export PFVM_DISABLE_CONSTANT_REUSE=1
110
111#########################################################
112# Set up python environment
113#########################################################
114
115if [[ ! -d ${VENVDIR} ]]; then
116    python3 -m venv --system-site-packages ${VENVDIR}
117    source ${VENVDIR}/bin/activate
118    pip3 install -r ${CURRENT_DIR}/requirements.txt
119else
120    source ${VENVDIR}/bin/activate
121fi
122CODEGEN_DIR=$(realpath ${CURRENT_DIR}/../../../)
123source "${CODEGEN_DIR}/build/codegen_pythonpath.sh"
124
125#########################################################
126# Run SLM SFT
127#########################################################
128
129mkdir -p ${codegen_output_dir}
130python3 $(realpath $(dirname $0))/slm_sft.py \
131    --model ${model} \
132    --device ${device} \
133    --batch_size ${batch_size} \
134    --n_hidden_layer ${n_hidden_layers} \
135    --max_steps ${max_steps} \
136    --tloss_threshold ${tloss_threshold} \
137    --eloss_threshold ${eloss_threshold} \
138    --run mlsdk_examples_slm_sft \
139    --codegen_output_dir ${codegen_output_dir} \
140    --dataset_json ${dataset_json}
Listing 7.32 /opt/pfn/pfcomp/codegen/MLSDK/examples/slm_sft/slm_sft.py
  1import argparse
  2import copy
  3import json
  4import logging
  5import math
  6import os
  7import random
  8import uuid
  9from dataclasses import dataclass
 10from datetime import datetime, timezone
 11from pathlib import Path
 12from typing import Any, Callable, Literal, Mapping, Optional, Tuple, Union
 13
 14import torch
 15from datasets import Dataset, DatasetDict
 16from deepspeed.ops.adam import DeepSpeedCPUAdam
 17from mlsdk import (
 18    CacheOptions,
 19    Context,
 20    MNDevice,
 21    TensorProxy,
 22    set_tensor_name,
 23    set_tensor_name_in_module,
 24    storage,
 25    trace_event,
 26    trace_scope,
 27)
 28from torch.utils.data import DataLoader, RandomSampler
 29from tqdm import tqdm
 30from transformers import (
 31    AutoModelForCausalLM,
 32    AutoTokenizer,
 33    PreTrainedModel,
 34    PreTrainedTokenizerBase,
 35    Qwen2TokenizerFast,
 36    get_scheduler,
 37    pipeline,
 38)
 39
 40SHOW_DETAILED_INFO_ITER = 20
 41VOCAB = 151936
 42CHAN = 1536
 43HEAD = 12
 44
 45
 46@dataclass
 47class TrainingConfig:
 48    dataset_json: Path
 49    model_name: str
 50    sequence_length: int
 51    n_steps: int
 52    batch_size: int
 53    n_hidden_layers: int
 54    max_steps: int
 55    learning_rate: float
 56    output_dir: Path
 57    enable_load_codegen_dir: bool
 58    save_model_dir: Optional[Path]
 59    device: str
 60    dtype: str
 61    run_name: Optional[str]
 62    generate: Literal["always", "skip", "first_only", "last_only"]
 63    distable_progress_bar: bool
 64    train_log_path: Optional[str]
 65    tloss_threshold: Optional[float]
 66    eloss_threshold: Optional[float]
 67    grad_accumulation_step: int = 1
 68
 69
 70def gen_logger(name: Optional[str] = None) -> logging.Logger:
 71    logging_env = "INFO"
 72    loglevel = logging.getLevelName(logging_env)
 73
 74    fmt = (
 75        "%(levelname)s %(asctime)s %(thread)d %(threadName)s "
 76        "%(filename)s:%(lineno)d] %(message)s"
 77    )
 78    date_format = "%H:%M:%S"
 79    formatter = logging.Formatter(fmt, date_format)
 80
 81    stream_handler = logging.StreamHandler()
 82    stream_handler.setLevel(loglevel)
 83    stream_handler.setFormatter(formatter)
 84
 85    logger = logging.getLogger(name)
 86    logger.setLevel(loglevel)
 87    logger.addHandler(stream_handler)
 88    return logger
 89
 90
 91_logger = gen_logger(__name__)
 92
 93
 94def save_train_log(  # noqa: CFQ002
 95    epoch: int,
 96    loss: float,
 97    mean_token_accuracy: float,
 98    learning_rate: float,
 99    grad_norm: float,
100    num_tokens: int,
101    step_count: int,
102    max_steps: int,
103    save_path: str,
104) -> None:
105    _logger.info(f"save_train_log {epoch} {step_count}/{max_steps}")
106
107    timestamp = datetime.now(timezone.utc).isoformat()
108    save_data = {
109        "epoch": epoch,
110        "loss": loss,
111        "mean_token_accuracy": mean_token_accuracy,
112        "timestamp": timestamp,
113        "learning_rate": learning_rate,
114        "grad_norm": grad_norm,
115        "num_tokens": num_tokens,
116        "step_count": step_count,
117        "max_steps": max_steps,
118    }
119
120    with open(save_path, "a") as f:
121        f.write(json.dumps(save_data) + "\n")
122        f.flush()
123
124
125def get_dataloaders(
126    tokenizer: Qwen2TokenizerFast, conf: TrainingConfig
127) -> dict[str, DataLoader]:
128    return get_dataloaders_conversation_json(tokenizer, conf)
129
130
131def get_dataloaders_conversation_json(  # noqa: CFQ001
132    tokenizer: Qwen2TokenizerFast, conf: TrainingConfig
133) -> dict[str, DataLoader]:
134    sequence_length = conf.sequence_length
135    batch_size = conf.batch_size
136    num_valid_samples = 1
137
138    if not hasattr(get_dataloaders, "_cache"):
139        get_dataloaders._cache = {}
140    if conf.dataset_json in get_dataloaders._cache:
141        data = get_dataloaders._cache[conf.dataset_json]
142        print(f"Using cached data for {conf.dataset_json}")
143    else:
144        with open(conf.dataset_json, "r", encoding="utf-8") as f:
145            data = json.load(f)
146            get_dataloaders._cache[conf.dataset_json] = data
147
148    instructions = []
149    outputs = []
150    for conversation in data:
151        for i in range(0, len(conversation), 2):
152            if (
153                i + 1 < len(conversation)
154                and conversation[i]["role"] == "user"
155                and conversation[i + 1]["role"] == "assistant"
156            ):
157                instructions.append(conversation[i]["content"])
158                outputs.append(conversation[i + 1]["content"])
159    full_dataset = Dataset.from_dict({"instruction": instructions, "output": outputs})
160    raw_datasets = DatasetDict({"full": full_dataset.shuffle(seed=42)})
161
162    def tokenize(element: dict[str, Any]) -> dict[str, list[list[int]]]:
163        all_input_ids = []
164        all_labels = []
165        assistant_marker_tokens = tokenizer.encode(
166            "<|im_start|>assistant\n", add_special_tokens=False
167        )
168        assert len(assistant_marker_tokens) == 3
169        for instruction, output in zip(element["instruction"], element["output"]):
170            conversation = [
171                {"role": "user", "content": instruction},
172                {"role": "assistant", "content": output},
173            ]
174            text = tokenizer.apply_chat_template(
175                conversation,
176                tokenize=False,
177            )
178            assert isinstance(text, str)
179            lines = text.splitlines()
180            if "system" in lines[0]:
181                lines = lines[2:]
182                text = "\n".join(lines)
183            assert "user" in lines[0], lines
184            input_ids = tokenizer.encode(text, add_special_tokens=False)
185            all_marker_positions = []
186            for i in range(len(input_ids) - len(assistant_marker_tokens) + 1):
187                if (
188                    input_ids[i : i + len(assistant_marker_tokens)]
189                    == assistant_marker_tokens
190                ):
191                    all_marker_positions.append(i)
192            assert len(all_marker_positions) == 1
193            assistant_start_idx = all_marker_positions[0] + len(assistant_marker_tokens)
194
195            # User part and markers are -100 (mask)
196            labels = [
197                -100 if i < assistant_start_idx else token_id
198                for i, token_id in enumerate(input_ids)
199            ]
200            all_input_ids.extend(input_ids)
201            all_labels.extend(labels)
202        input_batch = []
203        labels_batch = []
204        for i in range(0, len(all_input_ids), sequence_length):
205            input_chunk = all_input_ids[i : i + sequence_length]
206            label_chunk = all_labels[i : i + sequence_length]
207            if len(input_chunk) < sequence_length:
208                padding_length = sequence_length - len(input_chunk)
209                input_chunk += [tokenizer.pad_token_id] * padding_length
210                label_chunk += [
211                    -100
212                ] * padding_length  # Padding tokens are masked with -100
213            input_batch.append(input_chunk)
214            labels_batch.append(label_chunk)
215
216        return {
217            "input_ids": input_batch,
218            "labels": labels_batch,
219        }
220
221    tokenized_full_dataset_dict = raw_datasets.map(
222        tokenize, batched=True, remove_columns=raw_datasets["full"].column_names
223    )
224    tokenized_full_dataset = tokenized_full_dataset_dict["full"]
225    assert len(tokenized_full_dataset) >= num_valid_samples + 1
226
227    valid_set = tokenized_full_dataset.select(range(num_valid_samples))
228    train_set = tokenized_full_dataset.select(
229        range(num_valid_samples, len(tokenized_full_dataset))
230    )
231
232    tokenized_datasets = DatasetDict({"train": train_set, "valid": valid_set})
233
234    _logger.info(f"{len(tokenized_datasets['train'])=}")
235    _logger.info(f"{len(tokenized_datasets['valid'])=}")
236    train_sampler = None
237    shuffle_train_loader = True
238    g = torch.Generator()
239    g.manual_seed(42)
240    if len(tokenized_datasets["train"]) < batch_size:
241        train_sampler = RandomSampler(
242            tokenized_datasets["train"],
243            replacement=True,
244            num_samples=batch_size,
245            generator=g,
246        )
247        shuffle_train_loader = False
248        # the shuffle argument cannot be used with the sampler
249
250    def seed_worker(worker_id):
251        worker_seed = torch.initial_seed() % 2**32
252        torch.manual_seed(worker_seed)
253        random.seed(worker_seed)
254
255    # To retain label, use a custom collator instead of DataCollatorForLanguageModeling
256    def custom_data_collator(examples):
257        input_ids = torch.stack([torch.tensor(ex["input_ids"]) for ex in examples])
258        labels = torch.stack([torch.tensor(ex["labels"]) for ex in examples])
259        attention_mask = (input_ids != tokenizer.pad_token_id).long()
260        return {
261            "input_ids": input_ids,
262            "labels": labels,
263            "attention_mask": attention_mask,
264        }
265
266    dataloaders = {
267        "train": DataLoader(
268            tokenized_datasets["train"],
269            shuffle=shuffle_train_loader,
270            sampler=train_sampler,
271            worker_init_fn=seed_worker,
272            generator=g,
273            collate_fn=custom_data_collator,
274            batch_size=batch_size,
275            drop_last=True,
276        ),
277        "valid": DataLoader(
278            tokenized_datasets["valid"],
279            shuffle=False,
280            collate_fn=custom_data_collator,
281            drop_last=True,
282        ),
283    }
284    _logger.info(f"{len(dataloaders['train'])=}")
285    _logger.info(f"{len(dataloaders['valid'])=}")
286    assert (
287        len(dataloaders["train"]) > 0
288    ), f"{len(dataloaders['train'])=} No training data"
289    assert len(dataloaders["valid"]) == num_valid_samples
290    return dataloaders
291
292
293def split_batch_for_py_gradient_accumulation(
294    batch: dict[str, torch.Tensor], grad_accumulation_step: int
295) -> list[dict[str, torch.Tensor]]:
296    batch_size = len(batch["input_ids"])
297    assert (
298        batch_size % grad_accumulation_step == 0
299    ), f"{batch_size=} {grad_accumulation_step=}"
300
301    batch_for_gradient_accumulation: list[dict[str, torch.Tensor]] = []
302    for i in range(grad_accumulation_step):
303        batch_for_gradient_accumulation.append(
304            {
305                "input_ids": batch["input_ids"][i::grad_accumulation_step],
306                "labels": batch["labels"][i::grad_accumulation_step],
307                "attention_mask": batch["attention_mask"][i::grad_accumulation_step],
308            }
309        )
310    return batch_for_gradient_accumulation
311
312
313def get_model(
314    model_name: str,
315    dtype: str,
316    device: str,
317    n_hidden_layers: int,
318) -> torch.nn.Module:
319    model = (
320        AutoModelForCausalLM.from_pretrained(model_name, trust_remote_code=True)
321        .to(device)
322        .to(getattr(torch, dtype))
323    )
324    if n_hidden_layers > 0:
325        assert n_hidden_layers <= len(model.model.layers)
326        model.model.layers = model.model.layers[:n_hidden_layers]
327        _logger.info(
328            f"Reducing the number of layers from {len(model.model.layers)} to {n_hidden_layers} because the num_hidden_layers parameter was modified via args."  # NOQA: B950
329        )
330
331    _logger.info(type(model))
332    _logger.info(model.config)
333    model_size = sum(t.numel() for t in model.parameters())
334    model_dtype_size: dict[torch.dtype, int] = {}
335    for t in model.parameters():
336        model_dtype_size[t.dtype] = model_dtype_size.get(t.dtype, 0) + t.numel()
337    _logger.info(f"{model_size / 1000 ** 2:.1f}M parameters: {model_dtype_size}")
338    return model
339
340
341def get_tokenizer(model_name: str) -> Qwen2TokenizerFast:
342    tokenizer = AutoTokenizer.from_pretrained(model_name)
343    assert isinstance(tokenizer, PreTrainedTokenizerBase), f"{type(tokenizer)=}"
344    assert isinstance(tokenizer, Qwen2TokenizerFast), f"{type(tokenizer)=}"
345    return tokenizer
346
347
348def get_optimizer(model: torch.nn.Module, lr: float) -> torch.optim.Optimizer:
349    weight_decay = 0.0
350    return DeepSpeedCPUAdam(
351        model.parameters(),
352        lr=lr,
353        weight_decay=weight_decay,
354        adamw_mode=True,
355    )
356
357
358def gen_layout_specs(vocab, chan, seqlen, head, bsize, out="/tmp"):  # NOQA: CFQ001
359    embed_shape = [vocab, chan]
360    indices_shape = [bsize, seqlen]
361    indices_idx_add_shape = [bsize * seqlen]
362    feats_shape = [bsize, seqlen, chan]
363    feats_idx_add_shape = [bsize * seqlen, chan]
364
365    embed_gemm_layout = "((25_Time:1, 3:1536, 8_L2B:1, 16_MAB:1, 4:1, 4:4), (96:16, 4_W:1, 4_PE:1); B@[L1B])"  # NOQA: B950
366    embed_idx_layout = "((75_Time:4, 8_L2B:1, 16_MAB:1, 4:1, 4:4), (4_Time:1, 24:16, 4_W:1, 4_PE:1); B@[L1B])"  # NOQA: B950
367    feats_gemm_layout = (
368        "((), (8:3072, 8_L1B:1, 2_Time:1, 2:1536, 16:1), (96:16, 4_W:1, 4_PE:1))"
369    )
370    feats_gather_layout = (
371        "((), (8_L2B:1, 8_L1B:1, 64:1), (4_Time:1, 24:64, 4_W:1, 4_PE:1))"
372    )
373    feats_idx_add_layout = feats_gather_layout.replace("(), ", "")
374    logits_layout = "((), (8:96, 8_L1B:1, 2_Time:25, 2:48, 16:1), (25_Time:1, 3:16, 8_L2B:1, 16_MAB:1, 4_W:1, 4_PE:1))"  # NOQA: B950
375    indices_gather_layout = "((), (8_L2B:1, 8_L1B:1, 32:1, 2_W:1))"
376    indices_idx_add_layout = indices_gather_layout.replace("(), ", "")
377
378    gemm_layout_spec = [
379        {
380            "key": "embed_tokens",
381            "A": feats_gemm_layout,
382            "BT": embed_gemm_layout,
383            "C": logits_layout,
384        }
385    ]
386
387    layout_spec = []
388    for trigger, op_type in [
389        ("SwitchInput", "Gather"),
390        ("SwitchInput", "ChainerIndexAdd"),
391        ("FixOutput", "ChainerIndexAdd"),
392    ]:
393        layout_spec.append(
394            {
395                "trigger": trigger,
396                "op_type": op_type,
397                "shape": embed_shape,
398                "layout": embed_idx_layout,
399            }
400        )
401
402    layout_spec.append(
403        {
404            "trigger": "SwitchInput",
405            "op_type": "Gather",
406            "shape": indices_shape,
407            "layout": indices_gather_layout,
408        }
409    )
410    layout_spec.append(
411        {
412            "trigger": "SwitchInput",
413            "op_type": "ChainerIndexAdd",
414            "shape": indices_idx_add_shape,
415            "layout": indices_idx_add_layout,
416        }
417    )
418
419    layout_spec.append(
420        {
421            "trigger": "FixOutput",
422            "op_type": "Gather",
423            "shape": feats_shape,
424            "layout": feats_gather_layout,
425        }
426    )
427    layout_spec.append(
428        {
429            "trigger": "SwitchInput",
430            "op_type": "ChainerIndexAdd",
431            "shape": feats_idx_add_shape,
432            "layout": feats_idx_add_layout,
433        }
434    )
435
436    # For gradient accumulation of weights with time slice.
437    for trigger in ["SwitchInput", "FixOutput"]:
438        layout_spec.append(
439            {
440                "trigger": trigger,
441                "op_type": "Add",
442                "shape": embed_shape,
443                "layout": embed_idx_layout,
444            }
445        )
446    for trigger in ["SwitchInput", "FixOutput"]:
447        layout_spec.append(
448            {
449                "trigger": trigger,
450                "op_type": "Add",
451                "shape": [8960, chan],
452                "layout": "((16_MAB:1, 5_Time:1, 7:16, 4:1, 4:4), (96:112, 4_W:1, 4_PE:1); B@[L1B,L2B])",  # NOQA: B950
453            }
454        )
455    for trigger in ["SwitchInput", "FixOutput"]:
456        layout_spec.append(
457            {
458                "trigger": trigger,
459                "op_type": "Add",
460                "shape": [chan, 8960],
461                "layout": "((96:112, 4_W:1, 4_PE:1), (16_MAB:1, 5_Time:1, 7:16, 4:1, 4:4); B@[L1B,L2B])",  # NOQA: B950
462            }
463        )
464
465    # All-gather at L2B and L1B before Expand in GQA.
466    layout_spec.append(
467        {
468            "trigger": "SwitchInput",
469            "op_type": "Expand",
470            "shape": [1, 2, 1, seqlen, chan // head],
471            "layout": "((), (2_Time:1), (), (16_MAB:1, 16:16, 4:1, 4:4), (8:256, 4_W:1, 4_PE:1); B@[L1B,L2B])",  # NOQA: B950
472        }
473    )
474    layout_spec.append(
475        {
476            "trigger": "FixOutput",
477            "op_type": "Expand",
478            "shape": [1, 2, 6, seqlen, chan // head],
479            "layout": "((), (2_Time:6), (6_Time:1), (16_MAB:1, 16:16, 4:1, 4:4), (8:256, 4_W:1, 4_PE:1); B@[L1B,L2B])",  # NOQA: B950
480        }
481    )
482
483    with open(os.path.join(out, "gemm_layout_spec.json"), "w") as f:
484        json.dump(gemm_layout_spec, f, indent=2)
485
486    with open(os.path.join(out, "layout_spec.json"), "w") as f:
487        json.dump(layout_spec, f, indent=2)
488
489    return os.path.join(out, "gemm_layout_spec.json"), os.path.join(
490        out, "layout_spec.json"
491    )
492
493
494def get_compile_options(conf: TrainingConfig) -> dict[str, Any]:
495    gemm_layout_spec, layout_spec = gen_layout_specs(
496        vocab=VOCAB, chan=CHAN, seqlen=conf.sequence_length, head=HEAD, bsize=1
497    )  # NOQA: CFQ001
498    compile_options = {
499        "gemm_layout_spec": gemm_layout_spec,
500        "layout_spec": layout_spec,
501        "scheduler": "auto_recompute_sa",
502    }
503    return compile_options
504
505
506def save_huggingface_format(
507    model: PreTrainedModel, tokenizer: PreTrainedTokenizerBase, save_directory: Path
508):
509    _logger.info(f"Saving model to {save_directory}")
510    model.save_pretrained(str(save_directory))
511    tokenizer.save_pretrained(str(save_directory))
512
513
514def generate(
515    model: torch.nn.Module,
516    tokenizer: Qwen2TokenizerFast,
517    device: str,
518    num_return_sequences: int = 1,
519) -> None:
520    model.eval()
521
522    def create_test_prompt(tokenizer: Qwen2TokenizerFast, user_instruction: str) -> str:
523        conversation = [
524            {"role": "user", "content": user_instruction},
525        ]
526        prompt = tokenizer.apply_chat_template(
527            conversation,
528            tokenize=False,
529            add_generation_prompt=True,
530        )
531        lines = prompt.splitlines()
532        if "system" in lines[0]:
533            lines = lines[2:]
534            prompt = "\n".join(lines)
535        assert "user" in lines[0]
536        return prompt + "\n"
537
538    with torch.no_grad():
539        pipe = pipeline(
540            "text-generation",
541            model=model,
542            tokenizer=tokenizer,
543            device=device,
544            max_new_tokens=32,
545        )
546        txt = [
547            create_test_prompt(tokenizer, "日本の首都は?"),
548            create_test_prompt(tokenizer, "田中、野球しようぜ。"),
549            create_test_prompt(tokenizer, "君はだれ?"),
550            create_test_prompt(tokenizer, "Hello! How are you?"),
551            create_test_prompt(tokenizer, "田中、一緒に海に行こうよ。"),
552        ]
553        results = pipe(txt, num_return_sequences=num_return_sequences)
554        for x in results:
555            for y in x:
556                _logger.info(y["generated_text"])
557                _logger.info("=" * 20)
558    model.train()
559
560
561def eval(
562    model: torch.nn.Module,
563    tokenizer: Qwen2TokenizerFast,
564    dataloaders: dict[str, DataLoader],
565    eval_step: Any,
566    device: str,
567) -> float:
568    model.eval()
569    with torch.no_grad():
570        eloss = Average()
571        for batch in tqdm(dataloaders["valid"], desc="eval"):
572            batch["input_ids"] = batch["input_ids"].to(device)
573            batch["labels"] = batch["labels"].to(device)
574            batch["attention_mask"] = batch["attention_mask"].to(device)
575            with torch.no_grad():
576                loss = eval_step(batch)["loss"]
577                eloss.update(loss)
578        _logger.info(f"eloss: {eloss.avg()}")
579        model.train()
580        return eloss.avg()
581
582
583def compile_for_py_grad_host_optimizer(  # noqa: CFQ002, CFQ004
584    *,
585    conf: TrainingConfig,
586    context: Optional[Context],
587    model: torch.nn.Module,
588    tokenizer: Qwen2TokenizerFast,
589) -> Tuple[
590    Callable[[Mapping[str, torch.Tensor]], Mapping[str, torch.Tensor]],
591    Callable[[Mapping[str, torch.Tensor]], Mapping[str, torch.Tensor]],
592]:  # noqa CFQ004
593    def calc_grads_and_loss(
594        inp: Mapping[str, torch.Tensor],
595    ) -> Mapping[str, torch.Tensor]:
596        assert inp["input_ids"].size() == inp["attention_mask"].size()
597        outputs = model(
598            input_ids=inp["input_ids"],
599            labels=inp["labels"],
600            attention_mask=inp["attention_mask"],
601        )
602        loss = outputs.loss
603        loss.backward()
604        return {"loss": loss}
605
606    def eval_step(inp: Mapping[str, torch.Tensor]) -> Mapping[str, torch.Tensor]:
607        outputs = model(
608            input_ids=inp["input_ids"],
609            labels=inp["labels"],
610            attention_mask=inp["attention_mask"],
611        )
612        loss = outputs.loss
613        return {"loss": loss}
614
615    set_tensor_name_in_module(model, "model")
616    for n, p in model.named_parameters():
617        context.register_param(p)
618
619        # Register grad tensor
620        p.grad = torch.nn.Parameter(torch.zeros_like(p))
621        set_tensor_name(p.grad, f"{n}_grad".replace(".", "@"))
622        context.register_param(p.grad)
623
624    train_codegen_dir = storage.path(
625        target=str(conf.output_dir / "codegen" / "train_step")
626    )
627    eval_codegen_dir = storage.path(
628        target=str(conf.output_dir / "codegen" / "eval_step")
629    )
630    if conf.enable_load_codegen_dir:
631        compiled_calc_grads_and_loss = context.load_codegen_dir(train_codegen_dir)
632        compiled_eval_step = context.load_codegen_dir(eval_codegen_dir)
633        return compiled_calc_grads_and_loss, compiled_eval_step
634
635    dataloaders: dict[str, DataLoader] = get_dataloaders(tokenizer, conf)
636    dat_train: DataLoader = dataloaders["train"]
637    it = iter(dat_train)
638
639    sample_input = next(it)
640
641    splitted_sample_input = split_batch_for_py_gradient_accumulation(
642        sample_input, conf.grad_accumulation_step
643    )[0]
644
645    _logger.info(f"{splitted_sample_input['input_ids'].size()=}")
646    _logger.info(f"{splitted_sample_input['labels'].size()=}")
647    _logger.info(f"{splitted_sample_input['attention_mask'].size()=}")
648
649    compile_options = get_compile_options(conf)
650
651    compiled_calc_grads_and_loss = context.compile(
652        calc_grads_and_loss,
653        splitted_sample_input,
654        train_codegen_dir,
655        options=compile_options,
656        cache_options=CacheOptions(str(conf.output_dir / "cache" / "train")),
657    )
658
659    compiled_eval_step = context.compile(
660        eval_step,
661        next(iter(dataloaders["valid"])),
662        eval_codegen_dir,
663        options=compile_options,
664        cache_options=CacheOptions(str(conf.output_dir / "cache" / "eval")),
665    )
666    return compiled_calc_grads_and_loss, compiled_eval_step
667
668
669class Average:
670    def __init__(self) -> None:
671        self.v = 0.0
672        self.n = 0
673
674    def update(self, v: Union[float, TensorProxy]) -> None:
675        if isinstance(v, TensorProxy):
676            v = v.cpu()
677        self.v += v
678        self.n += 1
679
680    def avg(self) -> float:
681        return self.v / self.n if self.n > 0 else torch.nan
682
683
684def run_with_py_gradient_accumulation(  # noqa: CFQ001, CFQ002, CFQ004
685    conf: TrainingConfig,
686) -> None:
687    # To make the result reproducible.
688    torch.manual_seed(0)
689    # To show more digits in the log.
690    torch.set_printoptions(precision=10)  # type: ignore
691
692    _logger.info(f"run_with_py_gradient_accumulation {conf.output_dir=}")
693    if conf.run_name is None:
694        conf.run_name = str(uuid.uuid4())
695    _logger.info(f"run name: {conf.run_name}")
696
697    context = Context(MNDevice(conf.device))
698    Context.switch_context(context)
699    tokenizer = get_tokenizer(conf.model_name)
700    model = get_model(
701        model_name=conf.model_name,
702        dtype=conf.dtype,
703        device="cpu",  # Torch device is always CPU
704        n_hidden_layers=conf.n_hidden_layers,
705    )
706
707    # This function will register model parameters and their grads to the context,
708    # effectively moving the device from CPU to context's device (MN-Core).
709    calc_grads_and_loss, eval_step = compile_for_py_grad_host_optimizer(
710        conf=conf,
711        context=context,
712        model=model,
713        tokenizer=tokenizer,
714    )
715
716    dataloaders = get_dataloaders(tokenizer, conf)
717    # Create a copy of the model on CPU used for on-host optimization.
718    model_copy_on_cpu = copy.deepcopy(model).to("cpu")
719    optimizer = get_optimizer(model_copy_on_cpu, lr=conf.learning_rate)
720
721    if conf.n_steps == -1:
722        n_steps_per_epoch = len(dataloaders["train"])
723        _logger.info(f"{n_steps_per_epoch=}")
724    else:
725        n_steps_per_epoch = conf.n_steps
726
727    num_training_steps = conf.max_steps
728    n_epochs = math.ceil(conf.max_steps / n_steps_per_epoch)
729
730    lr_scheduler = get_scheduler(
731        "constant",
732        optimizer=optimizer,
733        num_warmup_steps=0,
734        num_training_steps=num_training_steps,
735    )
736    _logger.info(f"{num_training_steps=}")
737
738    if conf.generate == "first_only":
739        _logger.info("Generate is set to first_only. Generating before training...")
740        generate(model=model, tokenizer=tokenizer, device="cpu", num_return_sequences=1)
741        _logger.info("Generation before training done. Exit immediately.")
742        return
743
744    _logger.info(f"{n_steps_per_epoch=}")
745
746    step_count = 0
747    last_tloss = math.inf
748
749    for e in range(n_epochs):
750        _logger.info(f"EPOCH: {e} / {n_epochs}")
751        model.train()
752        bar = tqdm(range(n_steps_per_epoch), disable=conf.distable_progress_bar)
753        tloss = Average()
754        for i, batch in enumerate(dataloaders["train"]):
755            if i >= n_steps_per_epoch:
756                break
757
758            # Split batch for gradient accumulation
759            batches = split_batch_for_py_gradient_accumulation(
760                batch, conf.grad_accumulation_step
761            )
762            assert len(batches) == conf.grad_accumulation_step, len(batches)
763
764            batch_loss = torch.tensor(0.0, device="cpu")
765
766            # Accumulate gradients on the cpu (host)
767            for b in batches:
768                out = calc_grads_and_loss(b)
769                # This is not typo! The first `.cpu()` move the tensor in
770                # the codegen world to the torch world. The second `.cpu()`
771                # move the tensor from GPU or CPU to CPU.
772                loss = out["loss"].cpu().cpu()
773                batch_loss += loss
774                _logger.info(f"mini batch {loss=}")
775                del out, loss
776            del batches, batch
777            batch_loss /= conf.grad_accumulation_step
778            tloss.update(batch_loss)
779
780            if (e == 0 and i < SHOW_DETAILED_INFO_ITER) or i % 100 == 0:
781                _logger.info(f"{e=}, {i=}, {batch_loss=} {lr_scheduler.get_last_lr()=}")
782
783            # Fetch accumulated gradients from the device
784            context.synchronize()
785
786            # Copy grads to model on the host
787            grad_dict: dict[str, torch.Tensor] = {}
788            for k, v in model.named_parameters():
789                assert v.grad is not None
790                grad_dict[k] = v.grad.cpu()
791            for k, v in model_copy_on_cpu.named_parameters():
792                v.grad = grad_dict[k]
793
794            # Run optimizer on the host
795            with torch.no_grad():
796                with trace_event("optimizer"):
797                    optimizer.step()
798                    optimizer.zero_grad()
799
800            with trace_event("HtoD"):  # Host to Device
801                with torch.no_grad():
802                    # asynchronously copy model parameters to the device
803                    for k, v in model.named_parameters():
804                        context.get_registered_value_proxy(v).load_from(
805                            model_copy_on_cpu.state_dict()[k], clone=False
806                        )
807                        assert v.grad is not None
808                        context.get_registered_value_proxy(v.grad).load_from(
809                            v.grad.zero_(), clone=False
810                        )
811                    # copy model_on_cpu parameters to the model
812                    for k, v in model.named_parameters():
813                        v.copy_(model_copy_on_cpu.state_dict()[k])
814                        assert v.grad is not None
815                        # Note: We cannot clear grads in this way. This clear grads
816                        # forever.
817                        # p.grad = torch.nn.Parameter(torch.zero_like(p))
818                        if context is None:
819                            v.grad.zero_()
820
821            last_tloss = tloss.avg()
822            lr_scheduler.step()  # do lr_scheduler.step after saving
823            bar.set_description(f"epoch: {e}, tloss: {last_tloss}")
824            bar.update(1)
825            if conf.train_log_path is not None:
826                save_train_log(
827                    epoch=e,
828                    loss=batch_loss.item(),
829                    mean_token_accuracy=0,
830                    learning_rate=lr_scheduler.get_last_lr(),
831                    grad_norm=0,
832                    num_tokens=0,
833                    step_count=step_count,
834                    max_steps=conf.max_steps,
835                    save_path=conf.train_log_path,
836                )
837
838            step_count += 1
839            _logger.info(f"{step_count=}")
840
841            if step_count >= conf.max_steps:
842                break
843
844        eloss = eval(model, tokenizer, dataloaders, eval_step, device="cpu")
845        if e == n_epochs - 1 and conf.eloss_threshold is not None:
846            assert (
847                eloss <= conf.eloss_threshold
848            ), f"eloss {eloss} is greater than threshold {conf.eloss_threshold}"
849
850        if (conf.generate == "always") or (
851            (conf.generate == "last_only") and (e == n_epochs - 1)
852        ):
853            with torch.no_grad():
854                model.eval()
855                generate(model=model, tokenizer=tokenizer, device="cpu")
856                model.train()
857
858        context.synchronize()
859        if step_count >= conf.max_steps:
860            break
861    if conf.tloss_threshold is not None:
862        _logger.info(
863            f"last tloss: {last_tloss}, tloss_threshold: {conf.tloss_threshold}"
864        )
865        assert last_tloss <= conf.tloss_threshold
866    if conf.save_model_dir:
867        save_huggingface_format(model, tokenizer, conf.save_model_dir)
868
869
870def main() -> None:  # noqa: CFQ001
871    argparser = argparse.ArgumentParser()
872
873    argparser.add_argument(
874        "--dataset_json",
875        type=Path,
876        help="Path to the conversation dataset in JSON format.",
877    )
878    argparser.add_argument(
879        "--model",
880        type=str,
881        default="tiny-swallow-1.5b",
882        help="Model name to use for training. Short names: qwen2.5-1.5b, tiny-swallow-1.5b",
883    )
884    argparser.add_argument("--sequence_length", type=int, default=4096)
885    argparser.add_argument("--n_steps", type=int, default=-1)
886    argparser.add_argument("--max_steps", type=int, default=40)
887    argparser.add_argument("--batch_size", type=int, default=32)
888    argparser.add_argument("--learning_rate", type=float, default=3e-5)
889    argparser.add_argument("--n_hidden_layers", type=int, default=-1)
890    argparser.add_argument(
891        "--codegen_output_dir", type=Path, default=Path("/tmp/slm_sft_gian_output")
892    )
893    argparser.add_argument("--enable_load_codegen_dir", action="store_true")
894    argparser.add_argument("--save_model_dir", type=Path, default=None)
895    argparser.add_argument("--device", type=str, default="mncore2:auto")
896    argparser.add_argument(
897        "--dtype", type=str, default="float", choices=["float", "bfloat16", "float16"]
898    )
899    argparser.add_argument("--run", type=str, default=None)
900    argparser.add_argument(
901        "--generate",
902        type=str,
903        default="last_only",
904        choices=[
905            "always",
906            "skip",
907            "first_only",
908            "last_only",
909        ],
910    )
911    argparser.add_argument("--tloss_threshold", type=float, default=None)
912    argparser.add_argument("--eloss_threshold", type=float, default=None)
913
914    argparser.add_argument("--disable_progress_bar", action="store_true")
915    argparser.add_argument(
916        "--perfetto_trace", type=str, default=None, help="perfetto trace file"
917    )
918    argparser.add_argument("--train_log_path", type=str, default=None)
919
920    args = argparser.parse_args()
921
922    if args.perfetto_trace:
923        perfetto_trace = args.perfetto_trace
924    else:
925        perfetto_trace = os.path.join(args.codegen_output_dir, "perfetto_trace.pb")
926
927    if args.model == "qwen2.5-1.5b":
928        args.model = "Qwen/Qwen2.5-1.5B-Instruct"
929    elif args.model == "tiny-swallow-1.5b":
930        args.model = "SakanaAI/TinySwallow-1.5B"
931
932    if not os.path.exists(args.dataset_json):
933        raise FileNotFoundError(
934            f"Dataset JSON file {args.dataset_json} does not exist."
935        )
936
937    if (args.save_model_dir is not None) and os.path.exists(args.save_model_dir):
938        _logger.error(f"Model output directory {args.save_model_dir} already exists.")
939        _logger.error("This may overwrite existing files.")
940        exit(1)
941
942    assert args.max_steps > 0, "max_steps must be greater than 0"
943    assert args.device.startswith("pfvm") or args.device.startswith(
944        "mncore"
945    ), "Only pfvm/mncore devices are supported."
946
947    conf = TrainingConfig(
948        dataset_json=args.dataset_json,
949        model_name=args.model,
950        sequence_length=args.sequence_length,
951        n_steps=args.n_steps,
952        max_steps=args.max_steps,
953        learning_rate=args.learning_rate,
954        batch_size=args.batch_size,
955        n_hidden_layers=args.n_hidden_layers,
956        output_dir=args.codegen_output_dir,
957        enable_load_codegen_dir=args.enable_load_codegen_dir,
958        save_model_dir=args.save_model_dir,
959        device=args.device,
960        dtype=args.dtype,
961        run_name=args.run,
962        generate=args.generate,
963        distable_progress_bar=args.disable_progress_bar,
964        tloss_threshold=args.tloss_threshold,
965        eloss_threshold=args.eloss_threshold,
966        grad_accumulation_step=args.batch_size,
967        train_log_path=args.train_log_path,
968    )
969
970    # Create trace directory if it does not exist
971    trace_dir = os.path.dirname(perfetto_trace)
972    if not os.path.exists(trace_dir):
973        os.makedirs(trace_dir)
974
975    with trace_scope(perfetto_trace):
976        run_with_py_gradient_accumulation(conf)
977
978
979if __name__ == "__main__":
980    main()